CIRCUITOS COMBINACIONALES
- DEFINICIÓN :
Se denomina sistema combinacional o lógica combinacional a todo sistema digital en el que sus salidas son función exclusiva del valor de sus entradas en un momento dado, sin que intervengan en ningún caso estados anteriores de las entradas o de las salidas. Las funciones booleanas –compuestas por operadores OR, AND, NAND, XOR– se pueden representar íntegramente mediante una tabla de la verdad. Por tanto, carecen de memoria y de retroalimentación.
En electrónica digital la lógica combinacional está formada por ecuaciones simples a partir de las operaciones básicas del álgebra de Boole
- Ejemplos :
de sistemas lógicos combinacionales: Codificadores, decodificadores, Multiplexores, demultiplexores, Comparadores, detectores de paridad .
Por tanto, un circuito o un sistema lógico combinacional es : La realización (implementación) de una función lógica tal como se definió en el Tema anterior.
- Los sistemas o circuitos combinacionales pueden ser representados mediante una tabla de verdad o mediante las expresiones ya vistas anteriormente (formas canónicas, como suma de productos o producto de sumas).
- Toda función lógica puede implementarse en un circuito o sistema combinacional. Dos son pues los aspectos a tratar de los sistemas combinacionales:
- Análisis del circuito: dado el esquema circuital obtener sus ecuaciones para simplificarlas y obtener la especificación literal de su funcionamiento. Debe conducir a una solución única.
- Síntesis o diseño del circuito: Dada una especificación literal, obtener un circuito que la satisfaga (generalmente bajo unos criterios de optimización). Varios circuitos pueden satisfacer la misma tabla de verdad solución no única.
- ANALISIS DE CIRCUITOS COMBINACIONALES :
Dado el esquema circuital del sistema (nivel de puertas lógicas), el análisis del sistema consiste en:
Obtener sus ecuaciones :
Proceder a su simplificación.
Transcripción (si es posible) de su funcionamiento en forma literal. Importante: el análisis debe conducir a una solución única (por ejemplo, en una tabla de verdad).
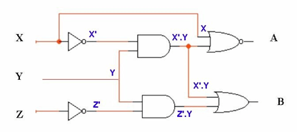
La estructura del circuito viene dada por su diagrama lógico formado por puertas lógicas cuyo comportamiento lo determina el símbolo que lo representa .
Un circuito combinacional se analiza determinando la salida de los elementos lógicos que lo constituyen ( normalmente puertas lógicas), partiendo de las variables de entrada y avanzando en el sentido de la señal hacia la salida.

Circuito o sistema está construido con puertas AND, OR y NOT, su salida o salidas (la expresión de la función que realiza) puede obtenerse de una forma sencilla:
- Partiendo de las puertas de entrada y progresando hacia las salidas a través de los diferentes «niveles» del circuito lógico.
- Un nivel representa cada paso por una puerta y la de salida es el primer nivel.
- Las puertas cuya salida alimenta al primer nivel, constituyen el segundo nivel, y así sucesivamente.

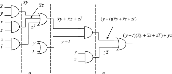
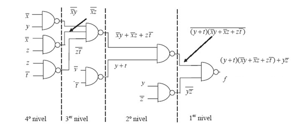
Si el circuito está construido con puertas NAND, NOR su análisis se hace de forma análoga. Podemos considerar las equivalencias entre puertas (tema anterior). REGLAS cuando el circuito está realizado con puertas NAND y queremos transformarlo en combinación de puertas AND y OR:
Considérense como puertas OR todas las puertas NAND en nivel impar.
Considérense como puertas AND todas las puertas NAND en nivel par.
Compleméntense todas las variables que entren en el circuito en un nivel impar.
Cuando una variable entre a un nivel par y a uno impar sólo será complementada en el nivel impar.

REGLAS cuando el circuito está realizado con puertas NOR y queremos transformarlo en combinación de puertas AND y OR:
Considérense como puertas AND todas las puertas NOR en nivel impar.
Considérense como puertas OR todas las puertas NOR en nivel par.
Compleméntense todas las variables que entren en el circuito en un nivel impar.
Cuando una variable entre a un nivel par y a uno impar sólo será complementada en el nivel impar.
La síntesis del sistema consiste en que: Dada una especificación literal, obtener un circuito que la satisfaga, generalmente bajo unos criterios de optimización.
Importante: la síntesis de un sistema carece de solución única, al menos en lo que atañe al problema circuital ya que varios circuitos pueden satisfacer la misma tabla de verdad.
Las especificaciones literales pueden considerarse de varios tipos, y deben considerarse a la hora del análisis:
Unos relacionados directamente con la función lógica a generar Otros relacionados con especificaciones de realización:
El tipo de lógica o circuito a emplear
- SÍNTESIS DE CIRCUITOS COMBINACIONALES :
La síntesis del sistema consiste en que: Dada una especificación literal, obtener un circuito que la satisfaga, generalmente bajo unos criterios de optimización. Importante: la síntesis de un sistema carece de solución única, al menos en lo que atañe al problema circuital ya que varios circuitos pueden satisfacer la misma tabla de verdad.
- Las especificaciones literales pueden considerarse de varios tipos, y deben considerarse a la hora del análisis: Unos relacionados directamente con la función lógica a generar Otros relacionados con especificaciones de realización:
- El tipo de lógica o circuito a emplear
La minimización de algún parámetro de coste (como pueden ser el número de puertas, el número de entradas por puerta, el tiempo de demora, …). pero pueden existir varias soluciones de «compromiso», al no existir técnicas o reglas precisas de optimización ni factores «absolutos» de coste
Implementación con puertas AND, OR, NOT:
es la más directa Se realiza en el último paso del apartado anterior, sustituyendo las operaciones básicas (suma lógica, producto lógico y complementación) por su representación simbólica obteniendo la realización del circuito mediante puertas lógicas.
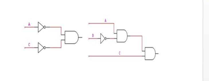
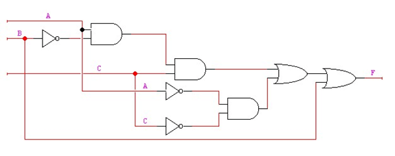
Ejemplo: Una vez realizado mi diseño he obtenido la función:

siendo A,B,C las entradas. La Implementación parcial con puertas AND, OR Y NOT sería:

Se realiza en el último paso del apartado anterior, sustituyendo las operaciones básicas (suma lógica, producto lógico y complementación) por su representación simbólica obteniendo la realización del circuito mediante puertas lógicas .
Ejemplo: Una vez realizado con el diseño se obtiene la función: siendo A,B,C las entradas.
Finalmente resta la suma del nivel 1.Luego el circuito completo queda :
